
안녕하세요, 디온입니다. 지난 5월에 블록당 CAKE 보상 감소 투표를 진행했었던 팬케이크스왑의 추가적인 인플레이션 감소 투표가 진행 중입니다.
팬케이크스왑은 런칭 시점부터 지금까지 계속해서 CAKE토큰의 소각 메커니즘 도입을 통해 토큰 방출률 감소(emission reduction)를 위해 노력 중이며 최종적으로는 방출 중립(emission neutral) 달성을 통한 CAKE토큰의 가치 상승을 목표로 하고 있습니다.
1. CAKE 토크노믹스

팬케이크스왑 개발팀에서는 방출 중립이라는 미션 달성을 위해 매월 한 번씩 CAKE토큰 인플레이션 감소 투표를 진행합니다.
방출 중립(emission reduction)이란?
- 간단하게는 계속해서 생산되는 CAKE의 발행량보다 더 많은 수량이 소각되는 것을 의미합니다
인플레이션율을 줄이는 이유
- CAKE토큰의 인플레이션율을 줄이면(=방출량을 감소시키면) 초기에는 팜의 APR이 낮아지게 됩니다
- 그러나 CAKE의 장기 홀더들의 입장에서는 CAKE의 인플레이션율을 감소시켜 유통량을 감소시키는 것이 장기적인 관점에서 유리합니다
- 시장은 공급과 수요의 원칙에 따라 가격이 결정되며 인플레이션율의 감소는 자연스럽게 공급의 감소로 이어지기 때문입니다
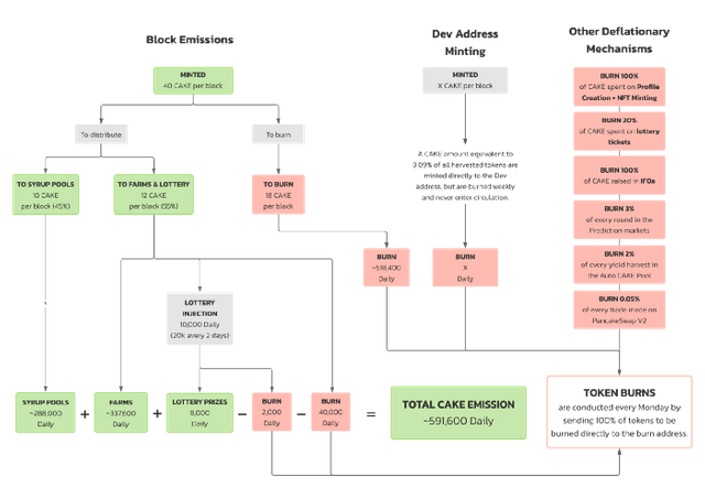
CAKE 토크노믹스
다음은 5월 인플레이션 감소 투표 진행 전의 CAKE토큰의 토크노믹스입니다. 지난 5월의 인플레이션 감소 투표와 관련된 자세한 내용은 제 이전 포스팅을 통해 확인하실 수 있습니다.

- 바이낸스 스마트 체인(BSC)의 블록타임은 3초입니다
- 따라서 하루에 총 28800개의 블록이 생산됩니다
- 블록당 CAKE의 방출량은 40개입니다
- 이중 실제로 유통(방출)되는 효과는 블록당 25개 수준입니다
- 위의 계산은 Lottery에서의 소각 등으로 인한 Daily기준으로의 계산 결과이며 조금은 복잡하실 수 있습니다
- 단순하게는 40개 중 18개가 바로 소각 풀로 들어가므로 블록당 인플레이션은 22개 수준이라고 생각하셔도 됩니다
- 발행량 : 블록당 40개
- 소각량 : 블록당 18개 (소각 풀로 보내져 주단위로 소각)
- 시럽풀 배분 : 블록당 10개
- 팜 & 로또 배분 : 블록당 12개

5월 당시의 투표는 블록당 CAKE 방출량을 22개에서 20개로 감소시키는 옵션이 가장 많은 투표를 얻으면서 지금까지는 블록당 20개의 CAKE가 방출되고 있습니다.
그리고 이번 투표에서는 다시 한 번 방출률을 10% 추가로 감소시켜 블록당 19 CAKE가 방출되는 옵션에 가장 많은 표가 몰리고 있습니다.
2. CAKE의 소각 메커니즘

팬케이크스왑은 소각량이 발행량을 초과하여 실질적인 유통 수량이 감소되는 것을 목표로 다양한 소각 메커니즘을 도입하고 있습니다. 현재 CAKE의 소각 메커니즘으로는 다음과 같은 것들이 있습니다.
- 팬케이크스왑 v2에서 일어나는 모든 거래의 0.05%
- IFO를 통해 모금된 CAKE의 100%
- 프로필과 NFT 생성에 사용된 CAKE의 100%
- 복권(Lottery) 추첨에 소비되는 CAKE의 20%
- 하루 45,000개 정도의 CAKE
- 프리딕션 마켓에서 발생하는 수입의 3% (CAKE 바이백 후 소각)
- Auto CAKE 풀에 있는 모든 수확량의 2%
3. 투표 진행 상황

6월 29일부터 7월 1일까지 48시간 동안 진행되는 이번 인플레이션 감소 투표에서도 압도적으로 옵션 중 가장 많은 수량을 줄이는 것에 대한 투표율이 가장 높은 상황이며, CAKE홀더나 CAKE LP, 시럽풀 스테이킹 홀더라면 누구나 해당 투표에 참여할 수 있습니다.
해당 프로포절에 대한 거버넌스 투표는 별도의 GAS수수료를 발생시키지 않도록 개선되어 BNB 수량이 줄어들 걱정 없이 누구나 투표에 참여할 수 있습니다.

[암호화폐(디지털자산) 거래소 거래수수료 할인 가입링크 안내]
① 바이낸스(Binance.com) 가입링크 (거래수수료20% 페이백) : 바로가기
② 바이낸스 선물 가입링크 (1달간 거래수수료 10% 페이백) : 바로가기
③ 고팍스(GOPAX) 거래소 가입링크 (가입즉시 5,000원 원화 또는 코인지급) : 바로가기
④ FTX파생상품 거래소 가입링크 (거래수수료 5% 페이백) : 바로가기
⑤ 코인원(Coinone) 거래소 가입링크 (거래수수료 10% 페이백) : 바로가기
⑥ 폴로닉스(PolonieX) 거래소 가입링크 (거래수수료 10% 페이백) : 바로가기
⑦ OKEx 거래소 가입링크 (110달러 리워드+40달러 수수료쿠폰) : 바로가기
⑧ 코인리스트(CoinList) 토큰세일 플랫폼 가입링크 (100달러 이상 거래시 10달러 상당의 BTC지급) : 바로가기
⑨ 후오비 글로벌 가입링크 : 바로가기
⑩ 후오비 코리아 가입링크 : 바로가기
'디파이(DeFi) > BNB체인' 카테고리의 다른 글
| [BSC DeFi] 토큰화된 자산 관리 및 거래 플랫폼 Tranchess (1) | 2021.07.05 |
|---|---|
| [PancakeSwap/BSC] 팬케이크스왑 6월 실적 및 계획 정리 (2) | 2021.07.04 |
| [MintClub/BSC] MINT에어드랍 및 스왑 완료까지 D-1 (6월 29일 15시 마감) (0) | 2021.06.28 |
| [BSC] 바이낸스 스마트체인 해커톤 입상 프로젝트 살펴보기 (0) | 2021.06.24 |
| [BSC] 바이낸스 스마트 체인 Martian Program 소개 (0) | 2021.06.23 |