
안녕하세요, 디온입니다. 블록당 CAKE의 발행량을 기존 대비 0%에서 최대 16.7%까지 감소시키는 프로포절에 대한 투표가 진행 중입니다. 투표는 48시간 동안 진행되므로 최종 결과가 바뀔 수도 있지만 현재로서는 기존 대비 16.7%를 감소시키는 옵션 투표율이 가장 높은 상황입니다.
- 원문 링크 : Monthly CAKE Emissions Vote!
팬케이크스왑은 런칭 시점부터 지금까지 계속해서 CAKE토큰의 소각 메커니즘 도입을 통해 토큰 방출률(emissions)을 감소시키고 있으며, 계속해서 토큰 이코노미가 변하고 있는 관계로 다소 복잡하게 느끼는 분들이 많을 것 같습니다.
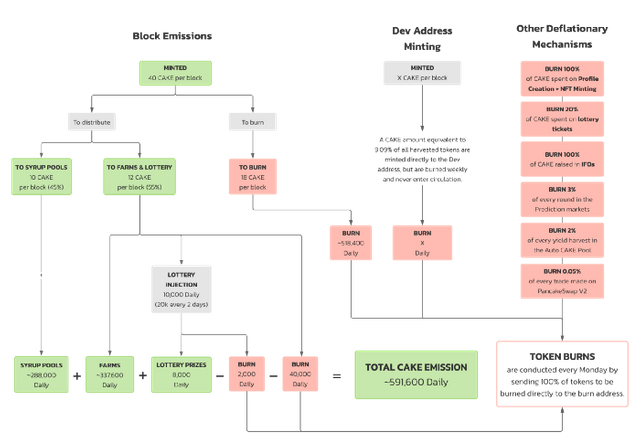
간단하게 CAKE토큰의 emission에 대해서 정리해보면 다음과 같습니다.

- 바이낸스 스마트 체인(BSC)의 블록타임은 3초입니다
- 따라서 하루에 총 28800개의 블록이 생산됩니다
- 블록당 CAKE의 방출량은 40개입니다
- 이중 실제로 유통(방출)되는 효과는 블록당 25개 수준입니다
- 위의 계산은 Lottery에서의 소각 등으로 인한 Daily기준으로의 계산 결과이며 조금은 복잡하실 수 있습니다
- 단순하게는 40개 중 18개가 바로 소각 풀로 들어가므로 블록당 인플레이션은 22개 수준이라고 생각하셔도 됩니다
- 발행량 : 블록당 40개
- 소각량 : 블록당 18개 (소각 풀로 보내져 주단위로 소각)
- 시럽풀 배분 : 블록당 10개
- 팜 & 로또 배분 : 블록당 12개

- 거버넌스 투표 페이지 : 바로가기
이번 프로포절은 다음의 3가지 옵션을 두고 투표가 진행됩니다.
① 변경 없음 : 전체 방출량 = 블록당 22개
② 블록당 1개 감소 : 전체 방출량 = 블록당 21개(8.4% 감소)
③ 블록당 2개 감소 : 전체 방출량 = 블록당 20개(16.7% 감소)
누가 투표할 수 있나요?
지갑에 CAKE토큰을 가지고 있거나 팬케이크스왑의 시럽 풀에 스테이킹을 했거나, 스냅샷 시점에 팬케이크스왑 팜에서 CAKE-BNB LP를 보유 또는 스테이킹한 사용자 (#5956574 블록)
보상 감소 관련 투표에 참여해야 하는가?
옵션2 또는 옵션3를 투표하는 경우 일일 방출률이 줄어들기 때문에 시럽 풀 및 팜의 APY가 줄어들게 됩니다. 그러나 수요와 공급의 원칙에 따라 점진적으로 CAKE토큰의 가치(가격)이 상승할 유인이 생기게 됩니다.
투표는 48시간 동안 진행되며, 큰 이변이 없는 이상에는 CAKE토큰의 방출률이 기존 대비 16.7% 감소될 것으로 예상됩니다.
프로필 설정 및 NFT발행에 소요되는 비용, 로또 티켓 비용, IFO로 모금한 금액, 예측시장 마켓 상금 풀, 오토 CAKE풀 수익의 2%, 팬케이크스왑 v2에서의 모든 거래액의 0.05% 등 CAKE를 소각하는 디플레이션 메커니즘이 계속해서 추가되고 있고 여기에 기본 방출률까지 감소하게 될 예정임을 감안하고 CAKE 수량 모으기에 집중할 필요가 있어 보입니다.

[암호화폐(디지털자산) 거래소 거래수수료 할인 가입링크 안내]
① 바이낸스(Binance.com) 가입링크 (거래수수료20% 페이백) : 바로가기
② 바이낸스 선물 가입링크 (1달간 거래수수료 10% 페이백) : 바로가기
③ 고팍스(GOPAX) 거래소 가입링크 (가입즉시 5,000원 원화 또는 코인지급) : 바로가기
④ FTX파생상품 거래소 가입링크 (거래수수료 5% 페이백) : 바로가기
⑤ 코인원(Coinone) 거래소 가입링크 (거래수수료 10% 페이백) : 바로가기
⑥ 폴로닉스(PolonieX) 거래소 가입링크 (거래수수료 10% 페이백) : 바로가기
⑦ OKEx 거래소 가입링크 (110달러 리워드+40달러 수수료쿠폰) : 바로가기
⑧ 코인리스트(CoinList) 토큰세일 플랫폼 가입링크 (100달러 이상 거래시 10달러 상당의 BTC지급) : 바로가기
⑨ 후오비 글로벌 가입링크 : 바로가기
⑩ 후오비 코리아 가입링크 : 바로가기
- 바이낸스 디파이 스테이킹 : https://bit.ly/35JyuyA
- 바이낸스 고정 스테이킹 : https://bit.ly/2TuPBP3
- 바이낸스 가격 확인하기 : https://bit.ly/3fYMNTp
- 바이낸스 예금 확인하기 : https://bit.ly/2CP3t1S
- 바이낸스 앱 다운로드(안드로이드): https://bit.ly/39MRgFs
- 바이낸스 앱 다운로드(iOS): https://apple.co/2xy8b1c
- 바이낸스 공식 커뮤니티(KR): https://t.me/binancekorean
- 바이낸스 공식 공지방(KR): https://t.me/binancecomkr
'디파이(DeFi) > BNB체인' 카테고리의 다른 글
| [ValueDeFi/BSC] 8790 BNB 상당의 해킹을 당한 밸류디파이 (5) | 2021.05.06 |
|---|---|
| [PancakeSwap/BSC] MetaMask 인앱 토큰스왑 지원 시작 (2) | 2021.05.06 |
| [바이낸스 스마트체인] Helmet Insure 4번째 IIO 정보 정리 : Lever Network (2) | 2021.05.04 |
| [바이낸스 스마트체인] XVS홀더 대상 VRT 에어드랍 정보 정리 (11) | 2021.04.29 |
| [바이낸스 스마트체인] 팬케이크스왑 Prediction BETA 런칭 (4) | 2021.04.28 |