
안녕하세요, 디온입니다. 바이낸스 스마트 체인(BSC) 기반의 토큰화된 자산 관리 및 파생상품 거래 프로토콜인 Tranchess가 참여가능 한도 제한이 없는 풀 버전 런칭 이후 TVL이 1,000 BTC를 초과하며 빠르게 성장하고 있는 모습입니다.
1. Tranchess 간단 정리

Tranchess는 옥스포드, 런던정경대, 펜실베니아대학교, 싱가포르 난양공대 등을 졸업하고 마이크로소프트, 페이스북, 구글, 모건 스탠리 등에서의 경력이 있는 강력한 팀으로 구성이 되어 있으며, 쓰리애로우 캐피탈이 주도한 씨드 라운드에서 스파르탄, 바이낸스 랩스, 롱해시 등으로부터 150만 달러의 투자를 유치한 바 있습니다.
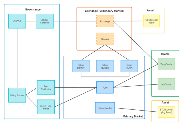
체스 게임에서 영감을 받아 2020년부터 개념 설계 및 개발이 시작되었던 Tranchess는 단일 메인 펀드에서 다른 수준의 리스크와 수익 매트릭스를 제공하는 자산 관리 플랫폼으로서 역할하는 것을 목표로 출시가 되었으며 플랫폼에는 QUEEN, BISHOP, ROOK, CHESS라는 4가지 토큰이 사용됩니다.

모든 암호화폐를 추적하는 메인 펀드 토큰인 QUEEN은 현재는 비트코인(BTC)만 지원하고 있으며, BISHOP과 ROOK이라는 토큰으로 5:5로 분할이 가능합니다. BISHOP은 BTC의 가격을 추종하지 않은 USDC와 같은 스테이블코인으로서의 역할을 하고, ROOK은 비트코인의 가격 변동성을 2배로 추적하는 레버리지토큰으로서의 역할을 합니다.
자세한 내용은 제가 이전에 소개드린 포스팅을 참고하시면 되겠습니다.
[BSC DeFi] 토큰화된 자산 관리 및 거래 플랫폼 Tranchess
안녕하세요, 디온입니다. 바이낸스 스마트 체인(BSC) 기반의 토큰화된 자산(Tokenized Assets) 관리 및 거래 플랫폼인 트랜체스(Tranchess)가 지난 6월 25일에 출시되었습니다. 이름에서 눈치챌 수 있는
dcrypto.tistory.com
2. 비트코인으로 파밍하는 가장 안전한 방법

Tranchess는 그동안 참여가능한 BTC의 전체 수량에 한도를 점차적으로 상향하면서 프로토콜이 정상적으로 잘 작동하고 있는지를 테스트해오다가 얼마 전에 한도가 없는 풀 버전을 런칭하였습니다.

풀 버전이 런칭되자마자 현재 Tranchess에 예치된 비트코인은 2,605 BTC로 100M 달러에 해당하는 엄청난 금액이 Tranchess를 이용한 파밍에 참여하고 있습니다. 기본적인 방식은 다음과 같습니다.

- Tranchess에 BTC를 맡기고 이에 상당하는 QUEEN 토큰 수령
- 해당 QUEEN토큰을 스테이킹하거나, 5:5로 Bishop과 Rook으로 분할하기
- 분할한 경우 Bishop과 Rook도 스테이킹 가능
- QUEEN, BISHOP, ROOK 스테이킹을 통해 CHESS토큰 파밍하기
- CHESS토큰을 락업하여 veCHESS 수령
- Tranchess 수수료의 50%를 veCHESS 보유량에 따라 리베이트로 수령
3. 개인적인 생각
BTC를 활용하여 파밍을 할 수 있는 파밍 풀은 굉장히 다양하게 존재하나, 락업 조건이 있거나 LP로 묶어야 하거나, 다른 BTC파생상품으로 전환 후 다시 BTC화 할 때 유동성 부족 또는 가격 하락의 문제에 직면하는 경우가 많습니다.
Tranchess의 경우에는 Primary 마켓에서 언제든지 QUEEN을 BTC로 상환을 받는 것이 가능하고, 0.2%의 수수료가 부과되기는 하지만 다시 비트코인으로 전환함에 있어 유동성 부족이나 가격 하락의 문제를 겪을 필요가 없다는 점에서 나름의 차별점을 가지는 것으로 보입니다.
만약 비트코인을 장기적인 포지션으로 투자할 생각이 있으시다면 Tranchess를 이용하여 CHESS 토큰 파밍 및 veCHESS를 통한 프로토콜 수수료 리베이트를 수취하는 것을 고려해보시는 것도 괜찮을 것 같네요. CHESS 스테이킹 기능은 오늘(7월 26일) 활성화 될 예정입니다.

[암호화폐(디지털자산) 거래소 거래수수료 할인 가입링크 안내]
① 바이낸스(Binance.com) 가입링크 (거래수수료20% 페이백) : 바로가기
② 바이낸스 선물 가입링크 (1달간 거래수수료 10% 페이백) : 바로가기
③ 고팍스(GOPAX) 거래소 가입링크 (가입즉시 5,000원 원화 또는 코인지급) : 바로가기
④ FTX파생상품 거래소 가입링크 (거래수수료 5% 페이백) : 바로가기
⑤ 코인원(Coinone) 거래소 가입링크 (거래수수료 10% 페이백) : 바로가기
⑥ 폴로닉스(PolonieX) 거래소 가입링크 (거래수수료 10% 페이백) : 바로가기
⑦ OKEx 거래소 가입링크 (110달러 리워드+40달러 수수료쿠폰) : 바로가기
⑧ 코인리스트(CoinList) 토큰세일 플랫폼 가입링크 (100달러 이상 거래시 10달러 상당의 BTC지급) : 바로가기
⑨ 후오비 글로벌 가입링크 : 바로가기
⑩ 후오비 코리아 가입링크 : 바로가기
'디파이(DeFi) > BNB체인' 카테고리의 다른 글
| [PancakeSwap/BSC] 역대급의 팜 보상 조정 + Farm Auction 시작 예정 (1) | 2021.08.02 |
|---|---|
| [Helmet/BSC] Polygon 기반의 Guard Insure 런칭 예정! (0) | 2021.07.27 |
| [Kalata/BSC] 합성자산 파생상품 거래 플랫폼 프라이빗 세일 정보 (0) | 2021.07.26 |
| [Biswap/BSC] 비트코인의 채굴이 가능한 비스왑 진행 상황 (0) | 2021.07.26 |
| [BurgerSwap/BSC] 10000달러의 상금이 걸린 버거NFT 이벤트 정보 (0) | 2021.07.19 |