
안녕하세요, 디온입니다. EOS메인넷 기반의 합성자산 발행 및 거래 프로토콜로 현재 퍼블릭 테스트가 진행 중인 오가닉스 프로토콜(Organix Protocol)의 한글 번역 백서 정보를 공유합니다.
사실 합성자산이나 디파이 등을 처음 접하시는 분들께는 오가닉스 프로젝트가 굉장히 복잡하고 어렵게 느껴질 수 있기 때문에 백서를 꼭 읽어보시고 기본적인 개념을 잡아보는 것이 중요함에도 불구하고, 현재 오가닉스의 백서는 아직 한글로 제대로 번역된 버전이 없는 것 같아서 개인적으로 번역 작업을 진행해봤습니다. 가급적 원문의 내용을 있는 그대로 번역하는데 집중하였습니다.
번역 과정에서 자연스러운 표현 사용 및 부드러운 개념 이해를 돕기 위해 일부는 부연설명을 첨부하였으며, Organix Whitepaper 영어 원문은 아래의 링크에서 확인해보실 수 있습니다.
- Organix Whitepaper(EN) 원문 : https://organix.tokenpocket.pro/Organix-Whitepaper-EN.pdf
Organix Whitepaper(KR) : Korean Translation v1.0
출시 배경
탈중앙화금융(DeFi; Decentralized Finance)은 블록체인에 가장 적합한 시나리오 중 하나입니다(탈중앙화, 투명성, 익명성, 신뢰가능성, 가치전송 등). 이더리움은 2015년에 블록체인에 스마트 컨트랙트라는 개념 및 기능을 도입했고, 수년간의 사용자 축적과 개발자 커뮤니티의 지속적인 기여 활동으로 인해 많은 프로젝트들이 이더리움 네트워크 기반으로 토큰을 발행하게 되었습니다.
이것이 이더리움을 기반으로 다양한 디파이(DeFi) 프로젝트들이 개발되고 있는 주된 이유입니다. 그러나 네트워크의 병목현상으로 인한 성능의 저하, 높은 거래 수수료, 이더리움의 낮은 TPS 등으로 인해 디파이는 아직까지 대중화가 되지 못하고 있습니다.
이더리움의 주요 디파이 프로젝트들에서 발생되는 온체인 활동은 아직도 매일 약 1,000개 정도에 불과합니다. 반면에 3세대 블록체인 시스템인 EOS에서는 무료에 가까운 비용과 2차 온체인 컨퍼메이션을 통해 상업적 수준의 대규모 트랜잭션 수용이 가능합니다. 현재 EOS 메인넷을 기반으로 구축된 게임 및 탈중앙화거래소(DEX)들은 큰 성공을 거두고 있으며 덕분에 사용자 경험이 크게 향상되었습니다.
그럼에도 불구하고 디파이 영역에서 EOS기반의 프로젝트들은 크게 활성화되지 못하고 있는 상태입니다. 그 주된 원인은 수년 동안 운영되어 온 이더리움에 비해 EOS메인넷 기반 디지털자산들의 다양성과 유동성이 부족하기 때문입니다. 디파이의 핵심은 자산의 스테이킹, 교환 거래, 유통량 등에 달려있다고 할 수 있습니다.
따라서 EOS의 디파이 프로젝트들이 성공하기 위한 가장 핵심 전제는 EOS기반 디지털자산(토큰)들의 다양성 및 유동성 문제를 해결하는 것이고 이것이 바로 우리가 오가닉스(Organix) 프로젝트를 시작하게 된 이유입니다. 고성능의 EOSIO 소프트웨어는 오가닉스가 정말 멋진 사용자경험을 달성하는데 있어 훌륭한 기초가 되어줄 것입니다.
오가닉스 소개

오가닉스(Organix)는 EOS를 기반으로 한 탈중앙화된 합성자산 발행 및 거래 프로토콜입니다. 합성자산(Synthetic assets)은 파생금융상품과 같이 특정한 기초 자산을 시뮬레이팅 하는데 사용되는 금융 도구입니다. 기본적으로 합성자산을 발행하기 위해서는 기초자산의 가치를 초과하는 담보가 필요하고 가격은 오라클을 통해 실물자산과 실시간으로 동기화될 수 있어야 합니다.
메이커다오(MakerDAO)는 이더리움의 가장 대표적인 합성자산 프로토콜로 해당 프로토콜에서 다른 기초자산을 스테이킹하고 발행되는 다이(DAI)가 바로 합성자산입니다. 가격은 ETH를 비롯한 여러 초과담보자산으로 뒷받침되고 그 가치는 미국 달러(USD)에 고정되어 있으며, 스테이블코인으로서의 DAI 가격안정성을 보장하기 위해 일정한 스테이킹 비율 및 청산 메커니즘 등을 사용하고 있습니다.
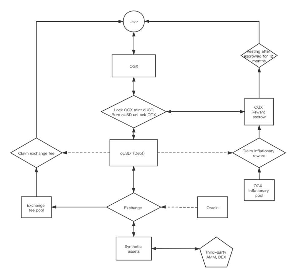
OGX는 Organix 프로토콜의 기초 토큰으로 OUSD를 발행하기 위한 담보로 사용할 수 있습니다. OUSD는 위에서의 다이와 같은 스테이블코인으로 시스템은 OUSD의 가격이 OGX의 큰 가격변동 및 충격에도 가격이 안정적으로 유지될 수 있도록 보장하기 위해 항상 초기 담보비율 800%을 유지함으로써 1OUSD = 1USD로 보장될 수 있도록 합니다.
OUSD : 1OUSD = 1USD를 보장하는 스테이블코인
합성자산들은 오라클이 제공하는 가격을 기준으로 오가닉스 시스템의 합성자산 거래소(synthetic exchange)에서 OUSD로 거래가 가능합니다. 여기서 합성자산이라 함은 법정화폐, 실물상품, 다양한 종류의 디지털자산(암호화폐) 및 인버스 자산(inverse assets) 등 다양한 종류의 자산들이 포함되는 개념입니다.
합성자산의 발행은 실물 자산이나 거래 상대방이 필요로 하지 않으며, 가치를 충분히 뒷받침할 수 있는 자산들과 가격 피드를 안정적으로 제공할 수 있는 안정적인 오라클 서비스만 있으면 크로스체인 자산이나 토큰화된 자산의 문제에 대한 걱정 없이 다양한 종류의 자산들을 무제한으로 발행할 수 있다는 특징을 가지고 있습니다. 그리고 이는 현재 탈중앙화거래소(DEX)의 가장 큰 문제라고 할 수 있는 유동성 부족 문제, 동종 토큰 유형의 문제 등을 해결합니다.
주요 기능 안내
1. OGX 스테이킹, OUSD 발행 및 소각
모든 OUSD는 초과담보된 OGX에 의해 발행되며 초기 담보비율(C-ratio)는 800%입니다. 사용자가 발행할 수 있는 OUSD의 수량은 각 사용자가 스테이킹하는 OGX의 수량에 따라 달라지고, 사용자가 OUSD를 발행할 때 부채가 생성되며 OGX의 스테이킹을 해제하기 위해서는 해당 부채를 상환해야 합니다. 합성자산(OUSD)를 발행한 유저가 부채를 상환하고자 할때는 스테이킹일 이후 3일이 지나야 합니다.
C-ratio : 담보 비율(collateralisation ratio)
<예시>
앨리스는 400 OGX를 보유하고 있으며 OGX의 현재 가격이 2 USD인 경우, 앨리스는 400 OGX(800 USD = 400 x 2 USD)를 담보물로 제공하고 최대 100 OUSD를 발행할 수 있는데, 이 때 800%의 담보비율(C-ratio)이 설정되는 동시에 100 OUSD의 부채가 발생하게 됩니다. 만일 동일한 수량을 스테이킹하고 50 OUSD만 발행하는 경우에는 담보비율이 1,600%가 되고 50 OUSD의 부채가 발생하게 됩니다.
사용자의 C-ratio는 실시간 가격에 따라 시시각각 변하게 되는데, 더 많은 수량의 OGX를 스테이킹하거나 일부 OUSD를 소각하여 C-ratio를 높일 수 있습니다. 시스템 내의 모든 부채 금액과 모든 유저들의 부채비율 등에 따라 모든 사용자들의 부채는 다양하게 나타날 수 있습니다. OGX의 스테이킹을 해제하고 OUSD(부채)를 상환하는 것은 스테이킹 시작일 이후 3일이 지난 후부터는 언제든지 가능합니다. 부채의 계산에 대해서는 아래의 핵심 작동원리 파트의 "부채 계산(Debt Calculation)"을 참고하시기 바랍니다.
2. 스테이킹 보상 : 인플레이션, 거래 수수료
매 주 단위로 클레임이 가능한 OGX토큰의 인플레이션 및 거래 수수료 보상은 각 사용자별로 부채담보 비율에 따라 할당이 됩니다. 스테이킹 보상을 받기 위해서는 사용자의 C-ratio가 최초 담보비율인 800%보다 높아야 합니다. 합성자산(OUSD)를 상환하며 소각을 하거나, 더 많은 OGX토큰을 스테이킹하여 담보비율을 높일 수 있습니다.
기본적으로 높은 수치로 설정되어 있는 C-ratio로 인해 현재 오가닉스의 시스템에는 별도의 청산 메커니즘이 없으며, 800% 미만의 C-ratio를 유지 중인 사용자의 경우 인플레이션 및 거래 수수료 보상을 청구할 수 없다는 것이 유일한 패널티입니다. 향후 오가닉스의 거버넌스 생태계가 성숙해짐에 따라 C-ratio를 낮추고 청산 메커니즘이 추가될 수 있습니다.
3. 합성자산 거래소(Exchange Synths)
오가닉스의 합성자산 거래소를 통해 다양한 종류의 합성자산들을 오라클 가격을 기반으로 간편하게 거래할 수 있습니다. BTC, ETH, EOS와 같은 디지털자산(암호화폐), 상품, 금, 원유, IBTC, IETH, IEOS와 같은 인버스 자산 등 다양한 합성자산들이 유동성 제한이나 슬리피지 걱정 없이 거래가 가능하며 거래 수수료는 0.2%입니다.
0.2%의 거래 수수료 중 0.18%는 OGX토큰을 스테이킹한 사용자들에게 지급될 거래 수수료 보상풀로 들어가고, 나머지 0.02%는 추천인 프로그램 보상풀에 들어가게 됩니다. 별도의 추천인이 없는 거래는 거래 수수료 보상풀로 들어갑니다.
<예시>
앨리스가 1,000 OUSD를 보유하고 있고 오라클의 현재 가격 피드에 따르면 1 ETH = 200 USD인 경우, 앨리스는 1,000 OUSD를 사용하여 4.99 OETH(=1,000 x 0.998 ÷ 200)를 구매할 수 있습니다. 그리고 2 OUSD(=1,000 x 0.002)는 거래 수수료 보상풀로 전송됩니다. 만약에 앨리스가 특정 사용자로부터 초대를 받아서 가입을 하고 거래를 한 경우라면 1.8 OUSD가 거래 수수료 보상풀로 전송되고, 나머지 0.2 OUSD는 추천인의 개인 보상풀로 전송됩니다.

핵심 작동원리
(1) 부채 계산 (Debt Calculation)
부채 계산은 오가닉스 시스템에서 가장 복잡한 부분으로, 사용자가 OGX토큰을 스테이킹하고 OUSD를 발행할 때 부채가 발생하게 됩니다. 부채 금액은 발행된 OUSD의 금액과 동일하게 계산됩니다. 그러나 시스템에서 합성자산을 거래하고 자산들의 가격이 변동됨에 따라 시스템의 총 부채와 관련된 사용자들의 부채가 증가하거나 감소하게 됩니다. 스테이킹을 한 사용자가 부채를 상환하면 스테이킹 되었던 OGX를 회수할 수 있으며 더이상 시스템 부채의 영향을 받지 않게 됩니다.
예를 들어, 처음에 시스템에서 앨리스와 밥이라는 2명의 사용자만 있고 둘 다 각각 100개의 OUSD를 발행한 경우 시스템 내의 합성자산의 총 가치는 200 OUSD가 되고 총 부채도 200 OUSD가 발생하게 됩니다.
[케이스 #1]
앨리스와 밥이 모두 OBTC를 매수했는데, OBTC의 가격이 반토막이 되었습니다. 이 경우 시스템의 총 가치는 절반으로 줄어들게 되는 동시에 시스템의 총 부채도 절반으로 줄어들게 됩니다. 따라서 앨리스와 밥 모두의 개인 부채도 절반으로 줄어듭니다. 둘 다 개인 부채가 100 OUSD에서 50 OUSD로 줄어들었으며 합성자산의 가치도 동일하게 50 OUSD로 줄어든 것입니다. 앨리스와 밥은 스테이킹 중인 OGX를 해제하기 위해 부채를 상환할 수 있으며, 비록 OBTC의 가격은 하락하였으나 누구도 손해를 본 사람은 없게 됩니다.
[케이스 #2]
앨리스는 OBTC를 매수했으나 밥은 OUSD를 그대로 보유 중이었는데, BTC의 가격이 반토막이 되었습니다. 이 경우 시스템의 총 부채(총 가치)는 150 OUSD(=50+100)으로 변경되어 시스템 전체적으로는 4분의 1이 감소하게 됩니다. 앨리스와 밥에게는 모두 75 OUSD만큼의 부채가 발생되지만 현재 앨리스가 보유한 합성자산의 가치는 50 OUSD이고 밥은 100 OUSD를 보유하고 있기 때문에, 앨리스가 부채를 상환하고 스테이킹한 OGX를 되찾고자 하는 경우에는 25 OUSD를 추가로 지불해야 합니다. 반면에 밥은 아무것도 하지 않았으나 25 OUSD를 얻은 것과 동일한 효과가 발생합니다. 앨리스의 OBTC는 가치가 절반이 되었으나 최종적으로 25%(4분의 1)만 잃은 것과 같은 효과가 발생합니다.
[케이스 #3]
앨리스는 OBTC를 매수하고 밥은 OETH를 매수했는데, BTC는 50%가 상승하고 ETH는 10%가 상승했습니다. 이 경우 시스템의 총 부채(총 가치)는 260 OUSD(=150+110)가 바뀌며 30%가 상승하게 됩니다. 따라서 앨리스와 밥의 부채는 각각 130 OUSD로 바뀌게 됩니다. 앨리스는 150 OUSD에 해당하는 OBTC를 가지고 있기 때문에 20 OUSD의 수익을 얻는 것과 같으나, 밥의 경우에는 110 OUSD에 해당하는 OETH를 가지고 있기 때문에 20 OUSD를 손해본 것과 같습니다. 이 케이스에서 밥이 매수한 ETH의 가격은 올랐음에도 불구하고 20 OUSD만큼의 추가 부채를 가지게 된 것입니다.
다음은 가격 변동으로 인해 총 부채가 변동하는 경우의 예시표입니다.

전체 부채 풀(debt pool)과 개별 부채(individual debt)가 변하는 유형은 다음과 같이 2가지의 경우의 수로 설명할 수 있습니다.
① 부채 풀의 총 부채는 토큰 홀더들이 합성자산을 발행하거나 소각할 때 증가하거나 감소하지만, 개인 부채는 변동하지 않습니다. 다만 개인별 부채의 비율은 변동될 수 있습니다.
② 부채 풀의 총 부채는 합성자산의 총 가치가 변할 때 증가하거나 감소하고, 이 경우에는 개인별 부채의 비율은 변동되지 않으나 개인 부채는 변동될 수 있습니다.
(2) 오라클 (The Oracle)
블록체인의 컨센서스 모델에 의해 제한되는 스마트 컨트랙트는 내부 계약 정보만 호출할 수 있으며 체인 외부의 시스템에서 직접 정보를 얻는 것은 불가능합니다. 블록체인 오라클이란 블록체인과 외부 세계 간의 상호작용을 위해 구현된 메커니즘으로 블록체인과 외부 세계 사이에 신뢰할 수 있는 브릿지 메커니즘을 구축하여 외부의 데이터가 블록체인에 안전하고 안정적으로 들어갈 수 있도록 합니다.
오라클은 오가닉스 프로토콜의 핵심 모듈입니다. 거래소 시스템의 모든 합성자산의 가격 피드는 여러 오라클에 의해 제공됩니다. 여러 소스의 알고리즘을 사용하여 각 자산에 대한 집계 값을 형성합니다. 프로젝트 런칭 시 오가닉스는 자체 오라클과 타사 오라클을 함께 사용하여 합성자산의 가격 정보를 제공하는데 합성자산의 가격 정보는 시스템의 안정적인 운영을 위해 온체인과 오프체인, 다양한 오라클 소스, 과거 가격 등에 다양한 가중치를 부여한 결합된 방식의 가격으로 제공됩니다.
(3) 인플레이션 (The Inflation)
스테이킹 활동에 적극적으로 참여하는 토큰 홀더들에게 인센티브를 제공하기 위해 시스템 출시 후 3년에 걸쳐 OGX토큰의 총 공급량이 100,000,000개에서 245,000,000개로 증가하게 되고 동시에 매년 인플레이션율은 감소하게 됩니다. 인플레이션을 통해 신규로 발행되는 토큰은 스테이킹에 참여하여 부채(OUSD)를 발행한 비율에 따라 매 주 단위로 분배가 됩니다. 시스템의 최소 담보비율(C-ratio) 이상을 유지하고 있는 모든 스테이킹 홀더가 이 보상을 클레임할 수 있으며, 클레임 또는 배분되지 않은 토큰은 다음 라운드로 이월되어 배분됩니다.
이러한 인플레이션 메커니즘이 설계되어 있는 이유는 OGX를 스테이킹하고 발행한 OUSD의 부채 금액이 언제든지 변동될 수 있기 때문입니다. 따라서 시스템에는 인플레이션 보상과 거래 수수료 보상이 설계되어 있습니다. 향후에 거래량이 점차적으로 증가함에 따라 거래 수수료 보상의 인센티브 효과가 더욱 분명해질 것입니다. 채굴자들에 대한 비트코인의 인센티브와 마찬가지로 인플레이션 보상은 점점 줄어들고 거래 수수료 보상의 비율은 점차 증가하게 됩니다.
(4) 추천인 제도 (The Referral Mechanism)
EOS 생태계에서 추천인(레퍼럴) 제도는 꽤나 성숙해졌으며 성공한 많은 프로젝트들에서 추천인 제도의 운영이 꽤나 효과적으로 작용했음을 확인할 수 있었습니다. 탈중앙화된 지갑, 디앱 스토어와 같은 포털, 디파이 프로젝트들 뿐만 아니라 일반 개인 사용자들도 프로모션 혜택을 받을 수 있습니다.
추천인 제도는 각 거래 트랜잭션에 추천인 계정을 연결하여 운영이 됩니다. 거래 상대방이 없고 무제한 거래가 가능하기 때문에 거래마다 부과되는 0.2%의 거래 수수료 중에서 10%에 해당하는 0.02%가 거래 트랜잭션이 발생할 때마다 추천인의 수익풀로 보내집니다. 모든 프로젝트들이나 팀 또는 개인 사용자들은 자신이 운영 중인 서비스 또는 디앱 등에 이 추천인 제도를 활용하여 혜택을 받으실 수 있습니다.
(5) 유동성 인센티브와 스테이킹 인센티브 (Liquidity Incentive and Stake Inceentive)
프로젝트 초창기에 사용자들은 OGX를 스테이킹하여 OUSD를 발행하는 방법을 통해서만 합성자산의 거래에 참여할 수 있습니다. 점차 더 많은 사용자들이 합성자산 거래에 참여하도록 유도하기 위해서 타사 유동성 풀에서 기초자산들이나 합성자산의 유동성을 공급할 수 있도록 할 예정입니다. 여기서의 타사 유동성 풀은 스왑, 대출, 다른 디파이 프로토콜 등 제한없이 지원이 가능하도록 할 것입니다. 이러한 방법을 통해 각 사용자들은 OGX토큰 없이도 다른 자산들을 교환하거나 빌려서 다양한 합성자산을 얻고 합성자산의 거래의 편리함을 경험해볼 수 있습니다.
이와 동시에 부채 풀의 안정성을 유지하기 위해 시스템의 총 부채량에 따라 일부 합성자산의 스테이킹 인센티브를 증가시킬 예정입니다. 예를 들어 시스템에 있는 대부분의 자산이 OBTC 위주로 구성이 되는 경우 BTC의 급격한 가격상승이나 가격하락은 시스템의 총 부채의 불안정을 초래할 수 있기 때문에 이러한 경우 우리는 인버스 자산(inverse asset)인 IBTC에 대한 스테이킹 인센티브를 증가시켜 시스템의 총 부채를 보다 안정적으로 유지할 수 있습니다.
인버스 자산(Inverse assets) : 기초자산의 가격 변동을 역으로 추적하는 자산으로 BTC의 인버스 자산은 IBTC, ETH의 인버스 자산은 IETH, 이오스의 인버스 자산은 IEOS 등으로 표기합니다.
유동성 인센티브 및 스테이킹 인센티브로 제공되는 모든 토큰은 인플레이션으로 발행되는 OGX로 충당이 됩니다. 프로젝트 초기 단계에서 이러한 인센티브에 대한 정책 결정은 커뮤니티의 소수 멤버들에 의해 결정될 수 있으나, 추후에는 탈중앙화된 거버넌스를 통해 결정될 것이고 자동 조정 기능(automated adjustments)도 도입될 수 있습니다.
생태계 참여자의 구분
(1) 스테이커(Stakers)
스테이커는 OGX를 스테이킹하고 OUSD를 발행함으로써 부채를 발생시키는 사용자입니다. 스테이커는 스테이킹에 따른 보상으로 인플레이션 보상과 거래 수수료 보상을 얻을 수 있습니다. 그러나 시스템의 부채 변동 위험도 부담하게 되기 때문에 발행한 OUSD를 사용하여 다양한 합성자산들의 거래에도 참여할 수 있습니다. 또한 사용자들은 타사 플랫폼에서 유동성을 공급하거나 자산을 보유함으로써 추가 인센티브 및 마켓 메이킹 보상을 얻을 수 있습니다. 요컨대, 부채를 보유하고 있는 모든 스테이커들의 거래 상대방은 시스템을 이용하는 모든 사용자들이 됩니다.
(2) 무부채 트레이더(Debt-Free Traders)
오가닉스의 부채 계산은 복잡한 시스템이지만 무부채 트레이더들에게는 완벽한 거래 플랫폼입니다. 스왑이나 대출 등을 통해 모든 종류의 합성자산을 얻을 수 있으며, 무제한 유동성으로 쉽게 오가닉스 거래소에서 거래를 할 수 있습니다. 무부채 트레이더들의 총 자산은 총 부채에 영향을 받지 않기 때문에 일반적으로 사용하는 거래소들과 동일한 원리로 자산 가치의 상승 또는 하락에 따라 거래소 내의 소득 수준을 반영하게 되고, 합성자산들의 가치는 충분한 담보물로 뒷받침 됩니다.
주요 리스크와 리스크관리 전략
(1) 주요 리스크
오가닉스는 복잡한 시스템인 관계로 다음과 같은 몇가지 위험을 가지고 있습니다.
① 부채의 변동성 : 주요 리스크는 OGX토큰 보유자가 스테이킹을 하고 합성자산을 발행할 때 발생되는 부채입니다. 위에서 설명했듯이 부채는 시스템 내에서의 거래 비율에 따라 변동될 수 있습니다. 이로 인해 스테이킹한 OGX를 해제하고 부채를 상환할 때 원래 발행했던 합성자산 보다 더 많은 수량의 합성자산을 소각해야 할 수도 있습니다.
② OGX 토큰의 가격변동 : 오가닉스 출시 초창기에 합성자산의 가치는 유일한 담보물인 OGX토큰의 가치로 뒷받침됩니다. 만약 단기간에 OGX의 가격이 급격하게 하락하게 되는 경우 합성자산의 담보물의 가치가 충분하지 못하게 되고 합성자산의 가치가 기초 담보자산의 가치와의 페깅이 해제될 수 있습니다.
③ 중앙화된 요소들 : 현행 시스템에는 아직까지 중앙화된 형태로 운영되는 것들이 존재합니다. 예를 들어 담보비율이나 보상의 배분과 같은 것들은 아직까지는 중앙화된 형태로 운영되고 있습니다.
(2) 리스크관리 전략
① 헷징 자산의 추가 : 부채의 변동성과 관련하여 적절한 헷지를 위해 더 다양한 자산들이 추가되어야 합니다. 다양한 종류의 합성자산과 기초자산의 연결, 사용자의 증가에 따라 점차 부채의 변동성이 안정화될 수 있습니다.
② 담보물의 다양화 : 점차 시간이 지나면서 OGX의 인플레이션 보상에 대한 의존도가 낮아지고 시스템이 안정화되는 동시에 BTC, ETH, EOS 등 다양한 자산들이 순차적으로 추가될 예정입니다. 이는 시스템에서 사용가능한 펀드의 확장성을 높여주게 될 것입니다.
③ 탈중앙화된 거버넌스 : 다양한 파트너사 및 커뮤니티 구성원들과 정기적으로 거버넌스 관련 논의를 진행함으로써 프로젝트의 목표와 커뮤니티 의견의 부합 여부를 점검할 예정입니다. 시스템이 안정화되고 성숙해짐에 따라 점차 탈중앙화된 거버넌스 구조가 정립될 것입니다.
로드맵
<2020년>
- 2020년 8월 중순: OGX 토큰 판매
- 2020년 9월 말 : 코드 감사 및 테스트넷 런칭
- 2020년 11월 초: 메인넷 런칭, 시스템 주요 기능 적용 (OGX스테이킹, OUSD발행 및 소각, 합성자산 거래, 인플레이션 보상 및 거래 수수료 보상 클레임)
- 2020년 12월 : 타사 디파이 프로토콜로부터의 유동성 보상, 합성자산 일부의 스테이킹 보상
<2021년>
- 1분기 : 체인링크를 포함한 더 많은 오라클 통합, 바이너리 옵션을 포함한 더 많은 유형의 합성자산 지원
- 2분기 : EOS나 EOS기반 토큰, 다른 디파이 프로젝트들의 스테이블코인, 비트코인(BTC)이나 이더리움(ETH) 등 크로스체인 토큰 등을 비롯하여 다양한 담보자산을 추가하여 시스템이 발행할 수 있는 자산 규모 스케일 업 작업 진행
- 3분기 : 시스템 안정화 후 탈중앙화된 거버넌스 운영 (시스템의 담보비율 조정, 유동성 인센티브 결정, 거래 수수료 등)
- 4분기 : 단일 토큰의 롱과 숏을 위한 고유 부채 풀 지원, 부채 계산의 문제 해결
<2022년>
- 상반기 : 중앙화거래소(CEX)와 동일한 사용자 경험을 위한 탈중앙화거래소(DEX)를 제공하기 위해 토큰 포켓에서 네이티브 합성자산 거래소 출시
- 하반기 : OGX를 네이티브 토큰(코인)으로 사용할 수 있는 EOSIO체인 또는 폴카닷 기반의 새로운 체인을 런칭하거나 EOS메인넷의 시장 규모에 따라 합성자산 거래소 지원 여부를 결정
토큰 배분
- 총 공급량 : 100,000,000 (100%)
- 팀 배분 물량 : 25,000,000 (25%) : 24개월 락업 조건 (연단위 락업 해제)*
- 재단 물량 : 10,000,000 (10%)
- 프라이빗 세일 : 39,000,000 (39%) : 12개월 락업 조건 (분기별 락업 해제)*
- 퍼블릭 세일 : 20,000,000 (20%) : EOS(75%) / TPT(25%)
- 버그 바운티, 마케팅, 에어드랍 : 6,000,000 (6%)
*팀 배분 물량과 프라이빗 세일로 판매된 락업 조건의 토큰들은 스테이킹 후 합성자산의 발행이나 부채율 산정 및 보상 클레임 등에는 사용될 수 있습니다.
참고문헌
- [1] DeFi's Invisible Asymptotes [https://multicoin.capital/2020/06/04/defis-invisibleasymptotes/]
- [2] Defi in DappRadar [https://dappradar.com/rankings/category/defi]
- [3] Decentralised Oracles: a comprehensive overview [https://medium.com/fabricventures/decentralised-oracles-a-comprehensive-overview-d3168b9a8841]
면책조항
본 백서는 정보 전달만을 위한 목적으로 작성되었으며 투자에 대한 조언이 아닙니다. 본 백서는 그 어떤 경우에도 토큰 판매 또는 구매 제안으로 해석되지 않아야 하며, 이 문서의 제시 또는 문서 자체가 계약 및 투자 결정에 근거가 되거나 의존되어서는 안됩니다. 더불어 회계, 법률 또는 세무 자문 또는 투자자문을 위한 근거로 활용되어서도 안됩니다. 이 백서는 프로젝트의 현재 상태에서의 내용을 담고 있으며 내용은 사전 고지 없이 언제든지 변경될 수 있습니다.
[암호화폐(디지털자산) 거래소 거래수수료 할인 가입링크 안내]
① 바이낸스(Binance.com) 가입링크 (거래수수료20% 페이백) : 바로가기
② 바이낸스KR(원화거래 가능) 가입링크 (거래수수료10% 페이백 + 0.2BNB지급) : 바로가기
③ 고팍스(GOPAX) 거래소 가입링크 (가입즉시 5,000원 원화 또는 코인지급) : 바로가기
④ 폴로닉스(PolonieX) 거래소 가입링크 (거래수수료 10% 페이백) : 바로가기
⑤ 코인원(Coinone) 거래소 가입링크 (거래수수료 10% 페이백) : 바로가기
⑥ FTX파생상품 거래소 가입링크 (거래수수료 5% 페이백) : 바로가기
⑦ OKEx 거래소 가입링크 (110달러 리워드+40달러 수수료쿠폰) : 바로가기
⑧ 코인리스트(CoinList) 토큰세일 플랫폼 가입링크 (100달러 이상 거래시 10달러 상당의 BTC지급) : 바로가기
- 바이낸스 스테이킹 확인하기 : https://bit.ly/2ZOpeGE
- 바이낸스 가격 확인하기 : https://bit.ly/3fYMNTp
- 바이낸스 예금 확인하기 : https://bit.ly/2CP3t1S
- 바이낸스 앱 다운로드(안드로이드): https://bit.ly/39MRgFs
- 바이낸스 앱 다운로드(iOS): https://apple.co/2xy8b1c
- 바이낸스 공식 커뮤니티(KR): https://t.me/binancekorean
- 바이낸스 공식 공지방(KR): https://t.me/binancecomkr
'암호화폐 > 이오스' 카테고리의 다른 글
| [EOS DeFi] EFi(DMD Finance 및 돌핀스왑) 주요 업데이트 사항 공지 (0) | 2020.10.27 |
|---|---|
| [EOS DeFi] Organix Protocol 메뉴 설명 및 사용방법 (0) | 2020.10.27 |
| [DeFi] EOS기반 합성자산 발행 및 거래 프로토콜 Organix 이벤트 및 접속 방법 안내 (0) | 2020.10.21 |
| [DeFi] EOS메인넷 기반의 DolphinSwap 새로운 마이닝풀 시작 예정 (0) | 2020.10.19 |
| [이오스 상승 이유] EOS메인넷 BP후보로 Google Cloud 합류 (0) | 2020.10.07 |